WELCOME HOME

Business Context: Turning challenges into growth.

Background

The long-term real estate rental market is extremely challenging, dynamic and unpredictable due to fluctuating prices for rent, energy, utilities, etc. The global economic situation is not conducive to the decision to acquire one's own apartment due to the difficult economic situation. This translates into a growing rental market. Both landlords and young people looking to rent an apartment need reassurance that both parties are honest, kind, solvent and reliable. A sense of security when entrusting one's property to a stranger is a key issue from the perspective of landlords. For tenants, on the other hand, it is important to have transparent lease terms, no hidden charges, stable fees and rents.

The application is supposed to allow assessing both tenants and owners in many aspects (including comfort of the apartment, compliance with the offer, timeliness in paying rent, keeping the property clean, etc.). The resulting application will allow both parties involved to make faster, less risky decisions.

Goals

So how do you reconcile the two worlds (landlords and tenants) ? By creating an app for verification, creating a community and providing feedback to both landlords and tenants.

Hurdle

So what did we want to achieve with Welcome Home? Building an app that empowers trust, strengthens community ties, and creates transparency for both landlords and tenants.

WelcomeHome budget animation

Overview

Project scope

For this project I validated the need for the original product I had in mind and leveraged data from the research to create an end-to-end product as a solo designer.

Tools used

Figma / Canva / Adobe XD / Jira

My impact

End-to-End design ownership

Problems

Renting an apartment to an unknown person is, from the owners' perspective, a venture that carries considerable risk. Entrusting an asset that someone has worked hard to earn to an irresponsible person who is incapable of taking care of someone else's property and, even worse, may even damage the apartment is extremely risky.

On the other hand, the tenant would like to live in an apartment that is clean, as described, without any extra charges and the owner himself should be friendly, trouble-free and giving a helping hand during, for example, an emergency. So how to reconcile these two worlds? By creating an app for verification by creating a community and giving feedback on landlords as well as tenants.

Modern city silhouette

From insight to impact

RESEARCH & EMPATHY

Research icon

PROBLEM DEFINITION

CONCEPTS & IDEAS

ideas_v2 icon

WIREFRAMES

Prototyping icon

PROJECT FINAL TOUCH

Testing icon

1. Research & empathy...

STARTING WITH PEOPLE, NOT ASSUMPTIONS

Research questions

- To start, what privacy and data security concerns do users have?
- Furthermore, how do users prefer to communicate during the rental process?
- Regarding logistics, which payment methods are most convenient?
- Actually, what kind of support or customer service do users expect?
- Demographically, how do rental preferences differ by age or occupation?
- Also, what are common pain points experienced during the process?
- Specifically, how do users discover new rental opportunities?
- Finally, what additional features would users want for a better experience?

Key features

"Grasp the market means seeing the numbers, but empathizing with people means discovering their real needs."

Talking gif

Market research

1. A dynamically changing market influences tenants' decisions regarding property selection criteria. Rising prices and utility costs are impacting budgets. A survey conducted by Forbes shows that tenants are looking for a compromise to look for an affordable property that will not strain the household budget too much.
The 3 significant trade-offs include (less space - 23%, fewer amenities - 22%, increased budget - 20%).

2. The three most important factors related to location are crime, the cost of living in the area and the distance to the occupation. The most frequently mentioned amenities include air conditioning, a guaranteed parking space and a washer and dryer in the flat. The biggest challenges for tenants are staying within an initial budget and the cost of moving in. The three main reasons why the decision to buy a property is postponed are the lack of a high enough down payment (down payment), fluctuating interest rates and fluctuating housing prices.

3. Almost 70% of tenants report earnings of $50 000 or less per year. Only 3% earn more than $100,000. Nearly 50% of respondents simply cite the inability to buy a property outright as their reason for renting. 32% point to a cheaper solution compared to owning a home. A further 24% indicated lower maintenance, servicing and repair costs. 17% point to the possibility of greater flexibility when renting (e.g. looking for a job in another city or even country).

Competitive audit

1. TurboTenant
At TurboTenant, our mission is to provide the software and processes to make managing their rentals efficient and professional so they can spend less time managing their properties while hitting their financial goals.

2. Landlord Studio
Landlord Studio is a comprehensive property management solution that offers a fair amount of important features that are essential to streamline your rental management. Landlord Studio offers rental accounting, automated rent collection, tenant applications and screening, maintenance requests, and even the option to create a listing website for your property. Their main focus is tackling the challenges of tracking your financial transactions as a real estate investor.

3. Apartment List
Apartment List is a leading rental app used by renters nationwide to find apartments that fit their needs. Unlike many property search platforms, Apartment List offers a detailed quiz that considers lifestyle, preferred amenities, budget, and location preferences.The results generate a personalized list of apartments tailored to each renter’s search criteria. To make apartment hunting simple and engaging, the app presents matches in an easy “swipe left or right” format, similar to popular dating apps.

2. Problem definition...

DEFINING WHAT REALLY MATTERS
user personas WelcomeHome

Problem statements

‘How Might We’ section dedicated to landlords…

Insight
Need
POV
How Might We
Preference for long-term tenants.
Reliable and responsible tenants.
Users need to be sure that potential tenants will want to live for at least a year. This involves reducing unnecessary expenses associated with preparing the apartment, etc.
How might we encourage tenants to sign longer contracts with landlords?
Importance of tenant screening.
Proactive communication from tenants.
Users need to be sure that potential tenants are responsible people, pay all fees on time and take care of the apartment.
How might we landlords not have to worry about who they are entrusting the property to?
Desire for simplicity and efficiency.
Comprehensive property management tools.
Users want all the necessary usability in one application.
How might we provide users with a solution that is a comprehensive tool for managing a rental property?

‘How Might We’ section dedicated to tenants…

Insight
Need
POV
How Might We
Importance of affordability and location
Safe neighborhood, well connected, close to university and workplace.
Users must be assured that they will live in a safe neighborhood with very good transportation to work, the city center or school.
How might we ensure security when it comes to the neighborhood for tenants?
Desire for transparent and fair rental practices
Knowledge of the amount of all fees, transparent contract terms.
Users need to know in advance and in full transparency all costs, prices and bills associated with the rental.
How might we help tenants know exactly what all the fees associated with renting an apartment are?
Need for responsive and trustworthy landlords
Easy, quick contact with the landlord and quick response to problems in the apartment.
Users of the apartment expect fast, direct contact in case of breakdowns, difficulties or other problems.
How can we help tenants contact their landlord as quickly and directly as possible?

3. Concept & ideas

IDEAS WITH A PURPOSE

From insight to interface. This stage transformed research into reality. I designed the application map, user flow, and task flow that define how landlords and tenants connect within the WelcomeHome app, ensuring a rental experience that feels simple, transparent, and trustworthy.

Application map

The WelcomeHome application map visualizes the complete structure of the app, turning research insights into a clear, intuitive navigation system. From Explore and Messages to Dashboards and Rental Management, every section is strategically designed to make renting easier and communication faster. With sub-features like Favorite Locations, Neighbors, Calendar, and My Properties, the app delivers a seamless UX flow that strengthens trust and transparency between landlords and tenants

WelcomeHome Application map

User flow

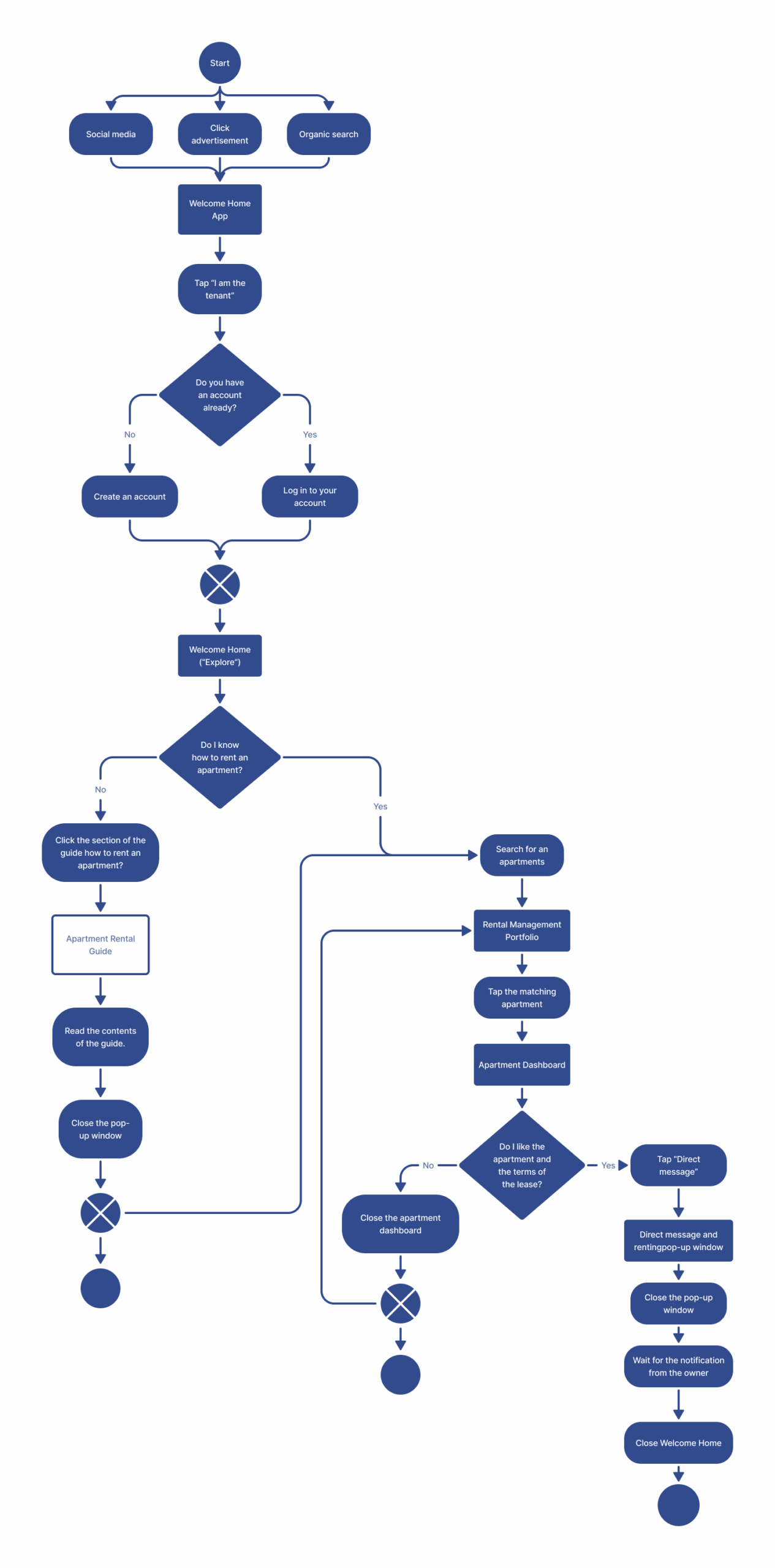
The User Flow in the WelcomeHome app was designed around a single guiding question: "Do I know how to rent an apartment?”. This flow visualizes every stage of the user journey, from exploration to final rental confirmation, ensuring tenants feel supported at each step. Through clear pathways and smart UX structure, the flow helps renters move from confusion to confidence, making the process of finding and renting an apartment simple, transparent, and stress-free.

User flow WelcomeHome App

Task flow

The task flow design for WelcomeHome centers around Mia, a tenant seeking transparency and confidence in her rental experience. From exploring verified listings to reviewing total rental costs and securing her new home, each step in the user flow was designed to reduce friction, build trust, and create a seamless journey. By mapping Mia’s key interactions, the flow demonstrates how thoughtful interaction design transforms complex rental decisions into a clear, empowering process for users.

Task Flow WelcomeHome App

4. Wireframes

FROM STRUCTURE TO EXPERIENCE

While designing the tenant login phase for WelcomeHome, I researched various rental and property management apps to identify familiar and effective design patterns that users expect. For the login experience, I looked at popular platforms like Zillow and Apartments.com to understand how they handle user authentication and onboarding. I noticed that while Zillow offered a smooth login process, it lacked clear guidance for new tenants on what to expect after signing in. Apartments.com provided more context but included extra steps that sometimes slowed users down.

I combined the strengths of both approaches to create a streamlined, user-friendly login experience that quickly welcomes tenants while setting clear expectations for their journey ahead. Additionally, I aimed to include features like easy access to saved listings, upcoming rental deadlines, and notifications about new listings matching tenant preferences right from the login phase. After usability testing, simplifying the login flow and focusing on immediate access to key features proved vital for reducing friction and building user trust early in the rental process

Pre-launch

The pre-launch screens design for the WelcomeHome app consists of three scrollable introduction screens presented before the login prompt in this low-fidelity wireframe phase. These screens are crafted to communicate the app’s core value propositions clearly and engagingly to prospective tenants.

High fidelity wireframe

Login phase

The login phase of the WelcomeHome app is designed to provide a secure, seamless, and user-friendly entry point for tenants. This phase guides users through a clear, step-by-step authentication process that includes advanced identity verification options such as scanning a government-issued ID and facial recognition. By integrating biometric face scanning and secure ID capture, the app ensures a smooth, trustworthy login experience while maintaining high standards of privacy and security. The flow minimizes friction by offering intuitive prompts and real-time feedback, helping users complete verification quickly and confidently.

High fidelity wireframe

Tenant phase

The tenant user journey in the WelcomeHome mobile app is thoughtfully designed to provide a seamless and intuitive rental experience from start to finish. It begins with an interactive map feature that allows tenants to visually explore available flats for rent, making property discovery easy and engaging. Users can then apply detailed filters to narrow down listings based on preferences like price, location, size, and amenities, ensuring personalized search results. The app facilitates direct communication by enabling tenants to message landlords instantly, ask questions, and schedule room tours without leaving the platform.

By integrating these key features into a smooth, user-centric flow, the app minimizes friction and empowers tenants to make informed decisions with confidence. The user interface is designed following best UX/UI practices, optimizing navigation, responsiveness, and accessibility on mobile devices. This comprehensive path helps users move efficiently from exploration to booking, enhancing transparency, trust, and satisfaction throughout the rental process.

High fidelity wireframe

5. Project final touch

BUILT FROM COMPONENTS THAT THINK AHEAD

For this UX/UI design project, I focused on enhancing the long-term apartment rental experience by addressing common tenant frustrations in finding and managing rental homes. Inspired by challenges such as complex rental processes, lack of transparency, and the need for a trustworthy, easy-to-use platform, I aimed to create a brand that represents clarity, trust, and empowerment for tenants seeking their ideal home. Given that many rental apps can feel overwhelming or disconnected, WelcomeHome offers a seamless and user-friendly solution tailored to simplify every step of the rental journey.

After careful consideration of brand names, I chose WelcomeHome to evoke feelings of warmth, belonging, and ease. The brand’s visual identity incorporates calming brown and cream colors combined with clean and approachable typography, crafting a modern yet inviting aesthetic. This thoughtful style strategy establishes a reliable and accessible brand atmosphere that transforms the often stressful rental experience into a transparent, comforting, and empowering process for users.

Exploring user interactions: prototype testing

I conducted usability testing of the WelcomeHome low-fidelity prototype with three participants to evaluate the app’s core rental journey. This testing helped identify areas where user expectations differed from the initial design ideas and highlighted what aspects worked well. Participants appreciated the transparency features but preferred a simplified browsing experience before diving into detailed rental conditions. Feedback also revealed the importance of clear communication and easy access to key information during decision-making.

The testing process was invaluable in refining the user flow and prioritizing features that enhance usability and trust. It guided me to focus on reducing information overload while maintaining critical transparency, ultimately shaping a more user-centric and confident rental experience.

The Look & Feel of WelcomeHome

Explore WelcomeHome’s brand identity featuring warm brown and cream tones paired with clean, modern typography. Designed for long-term apartment rentals, this visual style creates a trustworthy, user-friendly experience focused on clarity and comfort. Discover how these design elements elevate tenant confidence and simplify the rental journey.

WelcomeHome design typography

Discover dynamics

Experience how WelcomeHome simplifies your life. Discover the new gold standard in rental dynamics. We bridge the gap between visionary landlords and reliable tenants through a seamless digital ecosystem. No more friction, just a transparent, secure path to your next front door.

WelcomeHome onboarding

WelcomeHome: Market Clarity.

From big-picture mapping to micro-detail pricing. Real estate search, simplified.

WelcomeHome onboarding

Feel the space before you even arrive.

Immersive virtual tours that bridge the gap between digital browsing and physical reality.

WelcomeHome onboarding

Less searching, more finding.

Seamless access to the housing market starts here.

Useful links

Privacy & cookies